近日,ATM娱乐(中国)官方网站
针织技术教育部工程研究中心蒋高明教授团队在材料领域一区TOP期刊《Carbohydrate Polymers》(IF=10.7)上发表题为““Bamboo-like” Strong and Tough Sodium Alginate/Polyacrylate Hydrogel Fiber with Directional Controlled Release for Wound Healing Promotion”的研究论文。江南大学蒋高明教授团队马丕波教授、武汉纺织大学陈凤翔教授与无锡市第九人民医院赵刚教授为论文共同通讯作者。该研究得到了国家自然科学基金(52373058,11972172)、湖北省自然科学基金(No.2023AFB828)、湖北省自然科学基金创新团队计划(No.2023AFA027)、中央高校基本科研业务费专项基金(JUSRP62005)、江苏高校优势学科建设工程项目 (PAP)、无锡市卫生部重点科研项目(Z202219)、湖北省数字化纺织设备重点实验室开放基金(No.2023022)、国家地方联合纺织先进加工与清洁生产实验室开放基金(No.17);江苏省研究生科研与实践创新项目(KYCX24_2555)的支持。

文章概述
在人体皮肤创面修复过程中,多功能特性的敷料是创面愈合的关键。作为一种新型的创伤治疗材料,水凝胶具有独特的物理和化学特性以及生物相容性,可以给创面创造最佳的愈合环境,其不仅可以满足不同的敷料要求,还可以作为有效的药物载体。皮肤的自我修复分为四个阶段—凝血阶段、炎症阶段、增殖阶段、重塑阶段。因此,理想的创伤敷料应该具有有效药物装载和控制释放的功能,而且还应该具有增强细胞增殖和迁移的能力,以加速伤口愈合过程。尽管载药水凝胶在伤口治疗应用中表现出巨大的潜力,但目前研究仍存在药物释放过快,力学性能差,敷料不透气等问题。为解决以上问题,我们报道了一种强韧的SA/PAAS水凝胶纤维敷料,其具有定向控制药物释放的功能,可促进伤口愈合。模仿竹子的空腔结构,将药物溶液封装在纤维内,药物释放的速度可以通过控制纤维壁厚来调节。水凝胶纤维通过氢键和钙离子交联形成交叉网络结构,使得拉伸强度提高38%。通过在编织过程中精确控制送纱过程,可以将载药纤维固定在特定位置,靶向递送到皮肤伤口部位。载药水凝胶织物具有促进伤口愈合效果,同时满足敷料所需的透气性和生物相容性。研究结果显示了SA/PAAS载药水凝胶织物在皮肤创伤治疗方面的潜力。
图文导读
图1纤维的制备与表征 (a)竹状载药纤维的制备工艺;(b-g)纤维截面SEM图像;(h-m)不同内相流速率下纤维的光学显微镜图像;(n)不同内相流速率下的纤维内径;(o) SA纤维和SA/PAAS纤维的FTIR曲线;(p) SA纤维和SA/PAAS纤维的XRD曲线;(q)不同内相流速下纤维的溶胀性能
图2 SA、SA/PAAS、SA/PAAS/C纤维的力学性能及水凝胶纤维的成形机理 (a)不同PAAS含量纤维的载荷-伸长率曲线;(b) SA/PAAS纤维承载重物185克;(c) SA纤维拉伸表征;(d) SA/PAAS纤维拉伸表征;(e)纤维的良好柔韧性展示;(f)不同PAAS含量纤维的断裂强度;(g)钙离子浓度对纤维力学性能的影响;(h)不同内相流速下纤维的断裂强度和模量;(1)水凝胶纤维交联机理
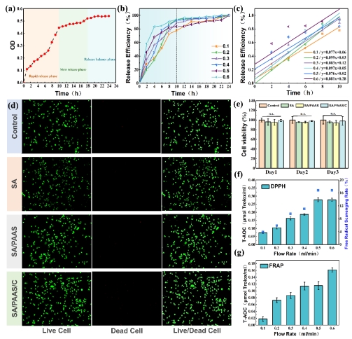
图3 载药纤维药物释放性能与生物相容性 (a)载药纤维缓释液在24h内不同时间段的吸光度;(b)不同内相流速下载药纤维的缓释结果;(c)前10h载药释放量线性拟合结果;(d)细胞活/死染色实验结果;(e) CCK8细胞存活率实验结果;(f)和(g)为不同内相流速下纤维的抗氧化活性
图4 (a)载药织物的制备;(b)载药机织物制备;(c)载药针织物制备
图5 体内细胞迁移结果及伤口愈合结果 (a)不同时间细胞迁移图像;(b)不同时间各组细胞迁移率;(c)水凝胶纤维织物促进伤口愈合示意图;(d)不同实验组在第0、3、7、14、17天伤口愈合的代表性照片;(e)不同实验组伤口愈合过程;(f) 不同实验组在第3、7、14、17 天的伤口愈合率
作者介绍
第一作者:张倩玉,2022级博士研究生。主要研究方向为自适形双效释药水凝胶纤维类皮肤的研发。
导师:马丕波教授,主要从事纺织结构柔性材料设计与性能、纺织结构复合材料开发、智能纺织材料设计与开发等方面研究。
期刊简介
《Carbohydrate Polymers》是一本专注于碳水化合物领域研究的国际期刊,由爱思唯尔出版商创刊于1981年。该期刊是生物质高分子材料领域内最具影响力和权威的期刊之一,目前位于中科院分区化学大类一区和高分子科学小类一区Top期刊,其影响因子为10.732。